Cortus IP
Filter
Compare
81
IP
from
9
vendors
(1
-
10)
-
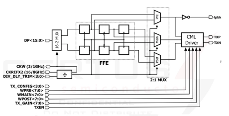
SLVS Transceiver in TSMC 28nm
- This 1.8V SLVS transceiver is a high-performance, low-power I/O solution optimized for TSMCs 28nm process.
- Designed with 1.8V thick oxide devices and a standard low-voltage core interface at 0.8V, this transceiver ensures robust operation across a wide temperature range (-40°C to 125°C).
- Supporting high-speed differential signaling up to 2Gbps, it delivers ex- ceptional signal integrity with low jitter and precise eye diagrams.
-
High-voltage solutions in baseline GlobalFoundries and multi-foundry technologies
- High-Voltage ESD
- Physical Features
-
Open-drain I2C and SMBUS, DDC, CEC & HPD IO offerings
- I2C Open-drain
- Physical Features
-
Secure Digital I/O offerings
- Secure Digital
- Physical Features
-
RGMII I/O offerings
- RGMII
- Physical Features
-
LVDS RX & TX IOs in multiple foundry technology
- LVDS TX
- LVDS RX
-
A 28nm 1.8V-3.3V Fail-Safe General-Purpose IO & OSC
- Fail-Safe GPIO in TSMC 28nm process technology
- Physical features
- This library also features a 33MHz OSC (3.3V).
-
IO & ESD solutions supporting GPIO, I2C,RGMII, SD, LVDS, HDMI & analog/RF across multiple technology nodes
- Certus offers dedicated 1.8V, 3.3V and switchable 1.8V/3.3V General-Purpose IO (GPIO) solutions.
- GPIO features include:
- I2C / SMBUS Open-Drain I/O features include:
- LVDS I/O features include:
-
Rad-Hard GPIO, ODIO & LVDS in SkyWater 90nm
- This Library, developed on SkyWater 90nm CMOS, delivers a radiation-hardened suite of robust interfaces covering general-purpose, open-drain, and high-speed differential signaling needs.
- The GPIO provides reliable 3.3V digital I/O up to 150 MHz with JESD8C.01 compliance, built-in pull-ups/downs, and 2 kV HBM protection.
-
1.8V/3.3V GPIO With I2C Compliant ODIO in GF 55nm
- This I/O Library, developed on GlobalFoundries 55nm CMOS, delivers a complete suite of digital and analog I/O solutions with robust 2 kV HBM / 500 V CDM ESD protection and latch-up immunity.
- The library includes 1.8/3.3 V GPIOs supporting GMII and LVCMOS standards, I2C-compliant ODIOs, and flexible analog I/Os (ANA/DANA) with integrated ESD.