Vendor: WebM - Open Web Media Project Category: Video Processing

WebM VP9 Hardware Decoder

WebM’s G2 VP9 Decoder IP is the latest addition to WebM family of hardware IP products for multimedia system-on-chip designs.

TSMC 28nm Silicon Proven View all specifications

Overview

WebM’s G2 VP9 Decoder IP is the latest addition to WebM family of hardware IP products for multimedia system-on-chip designs. G2 is the first decoder IP to implement VP9 in hardware, delivering next-generation performance and power efficiency, and enabling up to 4K (2160p 60FPS) resolution playback on smart TVs, PCs and post-PC consumer devices.

As with our VP8 hardware IPs, G2 is currently available to semiconductor companies having firm plans to ship VP9-supporting products. A written, no-cost agreement is required.

Key features

  • Decoding of VP9 bitstreams with YCbCr 4:2:0 color format
  • 8-bits per color channel
  • Maximum decodable frame resolution: 4096 x 2304 pixels
  • Output frame formats:
    • Reference frame: YCbCr4:2:0 Semi-planar 4x4 tiled format
    • Post-processed output frame: YCbCr4:2:0 raster scan format
  • SoC connectivity:
    • 64/128 bit AXI master
    • AXI, AHB or APB slave
    • Configurable endianness

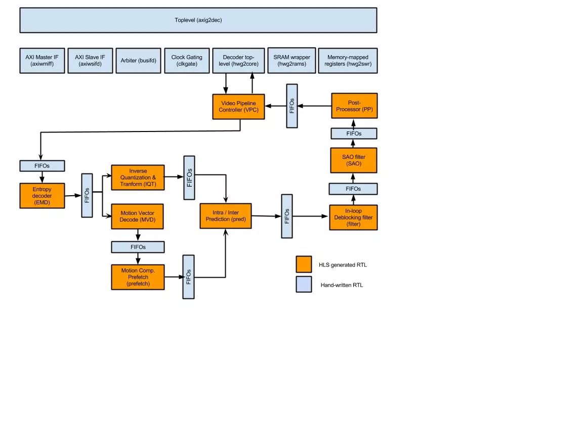
Block Diagram

Benefits

  • WebM G2 enables 4K (2160p) VP9 playback on high-end consumer devices. The design is scalable to meet up to 2160p@60fps decode requirements with a single core, minimizing the silicon area and decoding latency.

Applications

  • Youtube playback on consumer devices, such as DTV, STB, smart phones and tablets.

What’s Included?

  • The standard G2 delivery package includes all required source code to integrate the decoder with the actual SoC.
    • VHDL or Verilog source code
    • Driver source code in ANSI C, including API for application integration
    • Software test bench
    • RTL test bench
    • Comprehensive test suite for SoC integration and verification
    • Synthesis script templates for Synopsys Design Compiler

Files

Note: some files may require an NDA depending on provider policy.

Silicon Options

Foundry Node Process Maturity
TSMC 28nm 28nm 280 nm Silicon Proven

Specifications

Identity

Part Number
G2 VP9 Video Decoder
Vendor
WebM - Open Web Media Project

Provider

WebM - Open Web Media Project
HQ: Finland
Intended for chipsets and ASICs targeting multimedia devices (HD set-top boxes, mobile devices, netbooks, webcams, etc.), the WebM encoder and decoder hardware IP is built on technology developed by Google’s Oulu, Finland office. This group has developed silicon-proven designs deployed in hundreds of millions of chips worldwide, and provides semiconductor manufacturers with a minimal-risk solution for integrating WebM video capability with their chipsets. The WebM video hardware IP designs support encoding and decoding WebM/VP8 video up to 1080p resolution. Implemented as RTL source code (VHDL or Verilog), both WebM IP designs are currently available to semiconductor companies having firm plans to ship VP8-supporting products. A written, no-cost agreement is required. Visit www.webmproject.org/hardware for more details.

Learn more about Video Processing IP core

Picking the right MPSoC-based video architecture: Part 1

A look at the design of multiprocessor systems-on-chips (MPSoCs) for video applications and how to optimize them for computational power and real-time performance as well as flexibility. Part 1: Architectural approaches to video processing

Analysis: ARC's Configurable Video Subsystems

Adding to its growing portfolio of licensable silicon IP subsystems, ARC has announced five configurable video processing subsystems. The subsystems range from the smallest-size AV 402V to the highest-performance AV 417V, and support multi-standard video encoding and decoding at resolutions ranging from CIF to D1.

Frequently asked questions about Video Processing IP

What is WebM VP9 Hardware Decoder?

WebM VP9 Hardware Decoder is a Video Processing IP core from WebM - Open Web Media Project listed on Semi IP Hub. It is listed with support for tsmc Silicon Proven.

How should engineers evaluate this Video Processing?

Engineers should review the overview, key features, supported foundries and nodes, maturity, deliverables, and provider information before shortlisting this Video Processing IP.

Can this semiconductor IP be compared with similar products?

Yes. Buyers can compare this product with similar semiconductor IP cores or IP families based on category, provider, process options, and structured technical specifications.

×
Semiconductor IP