Vendor: Crucial IP Inc. Category: Video Processing

Configurable Multi-Scaler

The CMS-1 is a parameterized integration of the VSC-1 scaler core with other IP as needed for ABR and similar applications requir…

Overview

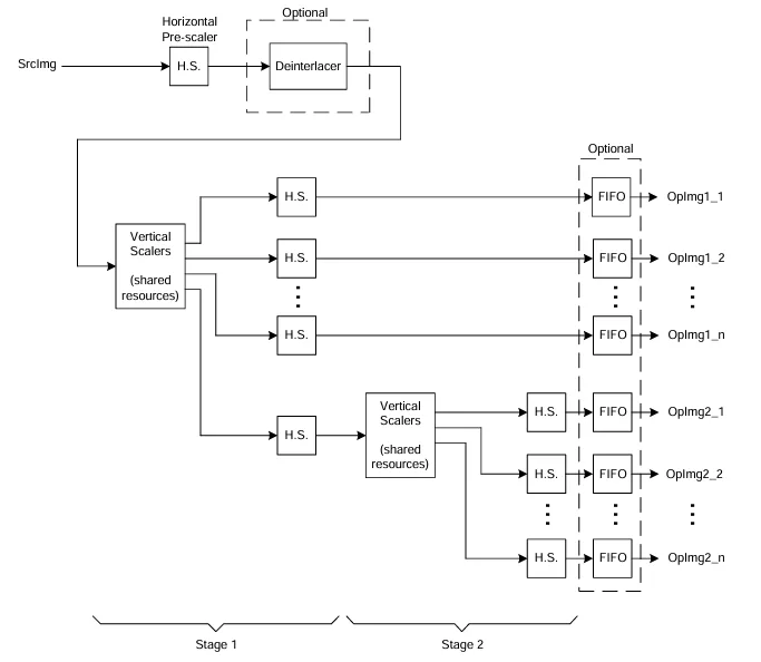
The CMS-1 is a parameterized integration of the VSC-1 scaler core with other IP as needed for ABR and similar applications requiring simultaneous multiple output formats from a single input. The CMS-1 is fully customizable through the use of Verilog parameters so that it may be tailored for use in various applications. The number of simultaneously available outputs, scaler taps, phases, data path and coefficient precision are all configurable. A highly efficient implementation exploits the use of cascading as well as resource sharing in order to minimize implementation cost. Flexible, high performance polyphase scaling based on the VSC-1 scaler core provides adequate filtering prior to down sampling to avoid aliasing artifacts. Optional deinterlacing is provided by the VPC-1 deinterlacer which can be included by setting a Verilog parameter (separate license required).

The CMS-1 is available with complete Verilog source code, Verilog test bench and bit-accurate C models as part of the license. Integration and programming guidelines are also included backed up by expert technical support.

A CMS-1 reference design is available for standard development kits from Xilinx and Altera for demonstration and evaluation purposes. The design includes a built-in user interface with embedded OSD to simplify access to key features of the IP. In addition to simplifying the evaluation of the CMS-1 IP core, the design also serves as a template for customer application development.

Key features

  • General
    • Parameterized integration of VSC-1 scaler core with other IP to address ABR and similar applications requiring simultaneous multiple output formats from a single input
    • Highly efficient implementation exploits use of cascading and resource sharing
    • Input resolution up to 2K pixels with optional support for interlaced input
    • 8/10/12-bit 4:2:2 or 4:4:4 processing
    • Optional output data smoothing buffers
  • Deinterlacing
    • Optional high quality motion adaptive deinterlacing based on VPC-1 Deinterlacer IP core
  • Scaling
    • High quality polyphase scaling based on VSC-1 Scaler IP core
    • Configurable number of taps, phases, data path and coefficient precision
  • Compatibility
  • Support for both Xilinx and Altera

Block Diagram

What’s Included?

  • Synthesizable Verilog RTL source code (encrypted or unencrypted as per license agreement)
  • Verilog testbench
  • Bit-accurate C model
  • Verification test suite
  • Product documentation
  • Integration guidelines
  • Integration support

Specifications

Identity

Part Number
CMS-1
Vendor
Crucial IP Inc.
Type
Silicon IP

Files

Note: some files may require an NDA depending on provider policy.

Provider

Crucial IP Inc.
HQ: Canada
Based in Toronto, Crucial IP Inc. is a provider of silicon IP and design services to the Consumer Electronics and Broadcast industries. Founded by a team of veterans with over 50 years of combined experience in consumer video and computer graphics, Crucial IP is committed to providing high quality, cost effective IP cores for ASIC and FPGA implementation. With a focus on image quality and robust design, all cores have been subjected to hundreds of hours of rigorous testing. As silicon densities continue to increase, competitive pressures dictate that companies incorporate more and more functionality into their designs, whether implemented in the ASIC or FPGA domain. Eventually, companies must reach beyond their core competencies into areas less familiar to them. The popularity of IP cores such as microprocessors and interface blocks including USB, showcases this fact. The use of 3rd party IP and design services allows companies to bring the required functionality to market in a low risk and cost effective manner. Crucial's silicon IP cores are available for licensing at the source code level providing customers with maximum flexibility and future-proofing. For customers with particular needs, Crucial IP can offer optional customization services in addition to the included technical support. As well as standard and customized IP products, full custom design services are also available. All of Crucial IP's video cores are available for evaluation using an FPGA platform.

Learn more about Video Processing IP core

Picking the right MPSoC-based video architecture: Part 1

A look at the design of multiprocessor systems-on-chips (MPSoCs) for video applications and how to optimize them for computational power and real-time performance as well as flexibility. Part 1: Architectural approaches to video processing

Analysis: ARC's Configurable Video Subsystems

Adding to its growing portfolio of licensable silicon IP subsystems, ARC has announced five configurable video processing subsystems. The subsystems range from the smallest-size AV 402V to the highest-performance AV 417V, and support multi-standard video encoding and decoding at resolutions ranging from CIF to D1.

Frequently asked questions about Video Processing IP

What is Configurable Multi-Scaler?

Configurable Multi-Scaler is a Video Processing IP core from Crucial IP Inc. listed on Semi IP Hub.

How should engineers evaluate this Video Processing?

Engineers should review the overview, key features, supported foundries and nodes, maturity, deliverables, and provider information before shortlisting this Video Processing IP.

Can this semiconductor IP be compared with similar products?

Yes. Buyers can compare this product with similar semiconductor IP cores or IP families based on category, provider, process options, and structured technical specifications.

×
Semiconductor IP