Vendor: NTLab Category: GNSS

GLONASS/GPS/Galileo/BeiDou multisystem single-band 2-channel receiver RFIC

NT1021 is a single-chip dual-channel RF front-end consuming a very low power (47 mW typical at 2.1 V) and performing a simultaneo…

SMIC 180nm G Silicon Proven View all specifications

Overview

NT1021 is a single-chip dual-channel RF front-end consuming a very low power (47 mW typical at 2.1 V) and performing a simultaneous reception of both GPS/Galileo/BeiDou and GLONASS signals.
Highly configurable, RFIC can deliver different clock frequencies and provide either analog or digital output using onboard ADC circuits. This, alongside with configurable output CMOS level, makes the circuit compatible with many available baseband ICs.
Integrated stabilized voltage sources for TCXO, external LNA and active antenna alongside with integrated IF and PLL filters make the device easy to use with minimum external components. RFIC can be delivered in three variants: 6x6mm QFN40 or 5x5mm QFN32 packages, or unpackaged, in dies for SiP implementation.
IC is fabricated on SMIC CMOS 0.18 um technology.

Key features

  • SMIC CMOS 0.18 um technology
  • Simultaneous GPS, Galileo, BeiDou and GLONASS signals reception
  • Single conversion superheterodyne receiver
  • Optimized for SiP implementation
  • Minimum external components
  • 2-input RF MUX with amplifier
  • Configurable antenna detector with load and short detection functions
  • Stabilized configurable voltage sources for LNA, active antenna and TCXO
  • Stabilized separate voltage sources for internal blocks
  • Mixer preamplifier with programmable operating current
  • Image-rejection quadrature mixer
  • Integrated IF filters with band auto-tuning
  • Independent IFA AGC for each channel
  • Selectable channel output type: differential linear output or digital CMOS output with built-in 2-bit ADC
  • Zero offset autocompensation
  • Fully integrated synthesizer
  • Fully integrated tunable loop filter
  • Configurable clock driver for baseband processor
  • Fully integrated VCO with automatic adjustment system
  • PLL lock indicator
  • 4-wire serial peripheral interface for status monitoring, mode configuration and parameter adjustment
  • Interrupt signal (diagnostics request) – instant flag showing that IC is in normal functioning mode
  • «Stand-by» mode with minimum current consumption
  • Different supply schemes (one-voltage, two-voltage)
  • 6x6 mm QFN40 package option
  • 5x5 mm QFN32 package option
  • 23 external pins in QFN package SiP

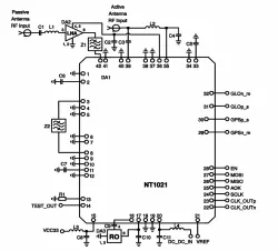
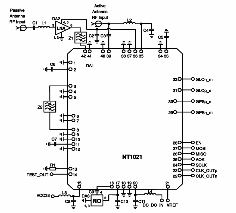
Block Diagram

Applications

  • Navigation systems
  • Portable receivers
  • Mobile communications
  • Measuring equipment

What’s Included?

  • Datasheet
  • Layout View (GDSII)
  • Evaluation kit based on packaged IC
  • Characterization Report
  • Behavioral Model
  • SPICE netlist (.cdl)
  • Integration Support

Files

Note: some files may require an NDA depending on provider policy.

Silicon Options

Foundry Node Process Maturity
SMIC 180nm G Silicon Proven

Specifications

Identity

Part Number
0180IP_NT1021
Vendor
NTLab

Provider

NTLab
HQ: Lithuania
NTLab is a vertically integrated microelectronics design center. It has 70+ experienced and qualified engineers. NTLab specializes in the designing of mixed-signal and RF ICs and Systems-on-Chip. It has a wide range of own silicon-verified IP blocks: processor cores, interfaces, analog and high-frequency PHYs, etc., thus allowing customized design to be fast and predictable. In-company unique combination of competences in digital, analog and RF circuits and embedded software enables NTLab to participate in the projects that require deep research and utilize most sophisticated and advanced techniques: multi-system GPS/GLONASS/Galileo/BeiDou/NavIC(IRNSS)/QZSS/SBAS navigation, RF ID, wireless communications, etc. All designed ICs are provided with test and development tools, as well as with reference software. NTLab offers a wide range of silicon proven analog/mixed-signal IPs in 0.35µm, 0.25 µm, 0.18 µm, 0.13 µm, 0.09 µm, 65nm, 55nm, 40nm, 28nm, 22 nm CMOS and SiGe BiCMOS processes. These IPs are suitable for devices targeted both consumer and industrial markets. Most of these IPs have been proven in silicon on the foundries: Samsung, UMC, GlobalFoundries, SMIC, VIS, Tower, X-FAB, iHP, AMS, SilTerra, STMicroelectronics, Winfoundry.

Learn more about GNSS IP core

Frequently asked questions about GNSS IP cores

What is GLONASS/GPS/Galileo/BeiDou multisystem single-band 2-channel receiver RFIC?

GLONASS/GPS/Galileo/BeiDou multisystem single-band 2-channel receiver RFIC is a GNSS IP core from NTLab listed on Semi IP Hub. It is listed with support for smic Silicon Proven.

How should engineers evaluate this GNSS?

Engineers should review the overview, key features, supported foundries and nodes, maturity, deliverables, and provider information before shortlisting this GNSS IP.

Can this semiconductor IP be compared with similar products?

Yes. Buyers can compare this product with similar semiconductor IP cores or IP families based on category, provider, process options, and structured technical specifications.

×
Semiconductor IP