Vendor: Comcores Category: Single-Protocol PHY

Ethernet PCS 800G

High performance Ethernet PCS IP core for data centers, hyperscaler and AI applications The 800G Ethernet PCS IP core is a silico…

Overview

High performance Ethernet PCS IP core for data centers, hyperscaler and AI applications

The 800G Ethernet PCS IP core is a silicon agnostic implementation of the Physical Coding Sublayer (PCS) described in the Ethernet standard IEEE 802.3-2020 and is compliant with Clause 170 and Clause 172 of the IEEE 802.3df specification.

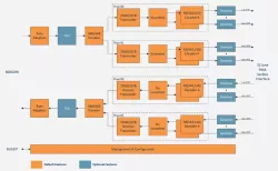
800G  Ethernet PCS IP provides an interface between the Media Access Control (MAC) and Physical Medium Attachment (PMA) through a 32-lane parallel interface and offers an 800GMII interface on the other side.

The 800G Ethernet PCS IP core is verified using advanced methodologies for RTL design, HW verification, and interoperability testing. It has been optimized for size and is a rigorously tested solution to speed up project timelines.

The 800G Ethernet PCS IP supports 800G line rates, however, other Ethernet PCS speeds are also available, including the 100G Ethernet PCS, 200G and 400G Ethernet PCS. 

Key features

Delivers Performance

  • Supports Ethernet speed of 800G
  • Complete 800GBASE-R with RS-FEC solution
  • Can be used in common 800G Ethernet PHY applications

Feature Rich

  • Configurable for several operating modes and speeds
  • Works with multiple SerDes widths
  • Clause 170 Reconciliation Sublayer (RS) and Media Independent Interface for 800 Gb/s (800GMII)
  • Clause 172 Physical Coding Sublayer (PCS), type 800GBASE-R
  • Clause 45 Management Data Input/Output (MDIO) Interface
  • 64B/66B encoding/decoding
  • Time Synchronization can optionally be included

Highly Configurable

  • BUS2IP is the default Slave PHY Management interface, with AXI, APB, MDIO being optional
  • Easy interfacing to standard MACs
  • Several common control bus standards are supported
  • Can be delivered with integrated MAC for plug and play
  • Includes test pattern Generator/Checker

Silicon Agnostic

  • Designed in SystemVerilog and targeting both ASICs and FPGAs

Block Diagram

What’s Included?

The IP Core can be delivered in Source code or Encrypted format. The following deliverables will be provided with the IP Core license:

  • Solid documentation, including User Manual and Release Note
  • Simulation Environment, including Simple Testbed, Test case and Test Script
  • Programming Register Specification
  • Timing Constraints in Synopsys SDC format
  • Access to support system and direct support from Comcores Engineers
  • Synopsys SGDC Files (optional)
  • Synopsys Lint, CDC and Waivers (optional)

Files

Note: some files may require an NDA depending on provider policy.

Specifications

Identity

Part Number
Ethernet PCS 800G
Vendor
Comcores

Provider

Comcores
HQ: Denmark
Comcores is a market leader in the development of state-of-the-art IP-cores for communication systems. The company is a leading provider of digital components for high-speed digital connectivity between wireless communication network components as well as radio functionality in existing and next-generation mobile infrastructure networks. Comcores offers leading IP cores solutions, expertise in research and development as well as custom design solutions.

Learn more about Single-Protocol PHY IP core

UFS Goes Mainstream

UniversalFlash Storage (UFS) was created for mobile applications and computer systems requiring high performance and low power consumption. These systems typically use embedded Flash based on the JEDEC standard eMMC. UFS was defined by JEDEC as the evolutionary replacement for eMMC offering significantly higher memory bandwidth. The standard builds on existing standards such as the SCSI command set, the MIPI Alliance M-PHY and UniPro as well as eMMC form factors to simplify adoption and development.

Design IP Faster: Introducing the C~ High-Level Language

In this paper, we introduce a new high-level, dataflow programming language called C~ (“C flow”) that further increases productivity by raising the level of abstraction from behavioral descriptions, while overcoming the limitations of C for hardware design. We present the syntax and semantics of this language, and the framework that provides hardware and software code generation. This paper illustrates the benefits of using C~ for hardware design of a IEEE 802.3 MAC, synthesized for FPGA and for 90nm CMOS technology.

Universal Flash Storage: Mobilize Your Data

Universal Flash Storage (UFS) was created for mobile applications and computer systems requiring high performance and low power consumption. These systems typically use embedded Flash based on the JEDEC standard eMMC. UFS was defined by JEDEC as the evolutionary replacement for eMMC offering significantly higher memory bandwidth. The standard builds on existing standards such as the SCSI command set, the MIPI Alliance M-PHY and UniProSM as well as eMMC form factors to simplify adoption and development.

Can MIPI and MDDI Co-Exist?

Since MIPI and MDDI standards both target interfaces to cameras and displays on mobile devices, are two separate standards really needed?

Frequently asked questions about Single-Protocol PHY IP

What is Ethernet PCS 800G?

Ethernet PCS 800G is a Single-Protocol PHY IP core from Comcores listed on Semi IP Hub.

How should engineers evaluate this Single-Protocol PHY?

Engineers should review the overview, key features, supported foundries and nodes, maturity, deliverables, and provider information before shortlisting this Single-Protocol PHY IP.

Can this semiconductor IP be compared with similar products?

Yes. Buyers can compare this product with similar semiconductor IP cores or IP families based on category, provider, process options, and structured technical specifications.

×
Semiconductor IP