Vendor: NetTimeLogic GmbH Category: IEEE-1588 / PTP

IEEE1588 & IEEE802.1AS PTP Hybrid Clock (HC) core

The PTP Hybrid Clock (HC) from NetTimeLogic is a combination of NetTimeLogic's PTP Transparent Clock (TC) and PTP Ordinary Clock …

Overview

The PTP Hybrid Clock (HC) from NetTimeLogic is a combination of NetTimeLogic's PTP Transparent Clock (TC) and PTP Ordinary Clock (OC). It adds the Sync and Announce message processors to the design which allow synchronization of the clock according to IEEE1588 while keeping the timing aware frame forwarding feature of the TC. The OC will run in Slave or Master mode according to the configuration and Best-Master-Clock (BMC) algorithm. For resource optimization the OC can also be implemented as Slave-Only clock.

The HC is intercepting the path between an Ethernet PHY and an Ethernet core that forwards or handles Ethernet frames. Mostly this is used in daisy-chained networks. This allows message injection in parallel to data transfers from/to the Switching Core.

All datasets and algorithms are implemented completely in HW.

Key features

  • Combined PTP Ordinary Clock and PTP Transparent Clock according to IEEE1588-2008
  • Intercepts path between MAC and PHY
  • Two (TC) plus one (OC) Port, used for daisy chaining or redundancy protocols
  • Synchronization accuracy: +/- 25ns
  • Support for Default Profile: Layer 2 (Ethernet) and Layer 3 (Ip) support
  • Support for Power Profile: C37.238-2011 and C37.238-2017 including VLAN support
  • Support for Utility Profile: including HSR and PRP tag handling
  • Support for IEEE802.1AS-REV: including IEEE802.1CB tag handling
  • One Step and Two Step support
  • Peer to Peer (P2P) and End to End (E2E) delay measurement
  • Master and Slave support
  • Full line speed
  • AXI4 Light register set or static configuration
  • Datasets according to IEEE1588
  • MII/GMII/RGMII Interface support (optional AXI4 stream for interconnection to 3rd party cores)
  • Optional Management Message support
  • Optional Signaling Message support
  • Timestamp resolution with 50 MHz system clock: 10ns
  • Hardware PI Servo

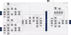
Block Diagram

Benefits

  • Coprocessor handling the synchronization and residence time corrections according to IEEE1588 or IEEE802.1AS completely standalone in the core.
  • No Software Stack required

Applications

  • Distributed data acquisition
  • Ethernet based automation networks
  • Automation
  • Robotic
  • Automotive
  • Test and measurement

What’s Included?

  • Source Code (not encrypted, not obfuscated)
  • Reference Designs
  • Testbench with Stimulifiles
  • Configuration Tool
  • Documentation

Specifications

Identity

Part Number
NTL_PTP_HC
Vendor
NetTimeLogic GmbH
Type
Silicon IP

Files

Note: some files may require an NDA depending on provider policy.

Provider

NetTimeLogic GmbH
HQ: Switzerland
NetTimeLogic offers full time synchronization, network redundancy, and time sensitive networking solutions as vendor independent FPGA IP cores and design services in these fields. We provide full hardware implementations of synchronization IP cores such as PTP-Transparent-, Ordinary-, Grandmaster- or Hybrid-Clocks as well as IRIG-, PPS-, NMEA-Masters and Slaves, a NTP Server and Client and a RTC-Master and a DCF-Slave. For network redundancy we provide a full hardware implementation of the HSR and PRP protocols and for time sensitive networking we provide also a full hardware implementation of TSN suporting all major standards. All IP cores can be combined to a complete synchronization or network redundancy solution which can act e.g. as bridge between the different times synchronization protocols or as a network redundancy solution with time synchronization support. We also offer design services in the field of FPGA and Embedded Software development. With our 20+ years of experience and certification in FPGA and software development as well as product and project management we bring in our expertise to design the best possible solution for you. We understand your needs and can give you support to develop a best in class product. We offer swiss quality engineering - highest quality, always on time!

Learn more about IEEE-1588 / PTP IP core

Seize the Ethernet TSN Opportunity

The following sections will take a look at the major Ethernet performance issues and how the extensions address those shortcomings. This will be followed by an overview of the applications of TSN for 5G, industrial automation, automotive invehicle communications and avionics. The paper will conclude with a description of Ethernet TSN solutions offered by Comcores.

Frequently asked questions about Time Synchronization IP cores

What is IEEE1588 & IEEE802.1AS PTP Hybrid Clock (HC) core?

IEEE1588 & IEEE802.1AS PTP Hybrid Clock (HC) core is a IEEE-1588 / PTP IP core from NetTimeLogic GmbH listed on Semi IP Hub.

How should engineers evaluate this IEEE-1588 / PTP?

Engineers should review the overview, key features, supported foundries and nodes, maturity, deliverables, and provider information before shortlisting this IEEE-1588 / PTP IP.

Can this semiconductor IP be compared with similar products?

Yes. Buyers can compare this product with similar semiconductor IP cores or IP families based on category, provider, process options, and structured technical specifications.

×
Semiconductor IP