Vendor: Noesis Technologies Category: Filters Transforms

Additive White Gaussian Noise Generator

A configurable AWGN generator that can be used as emulator of a noisy transmission channel.

TSMC 180nm BCDG2 Silicon Proven View all specifications

Overview

A configurable AWGN generator that can be used as emulator of a noisy transmission channel.

Key features

  • High precision AWGN Channel emulator.
  • Programmable Pseudo Random Generator(LFSR).
  • Programmable number of output bits.

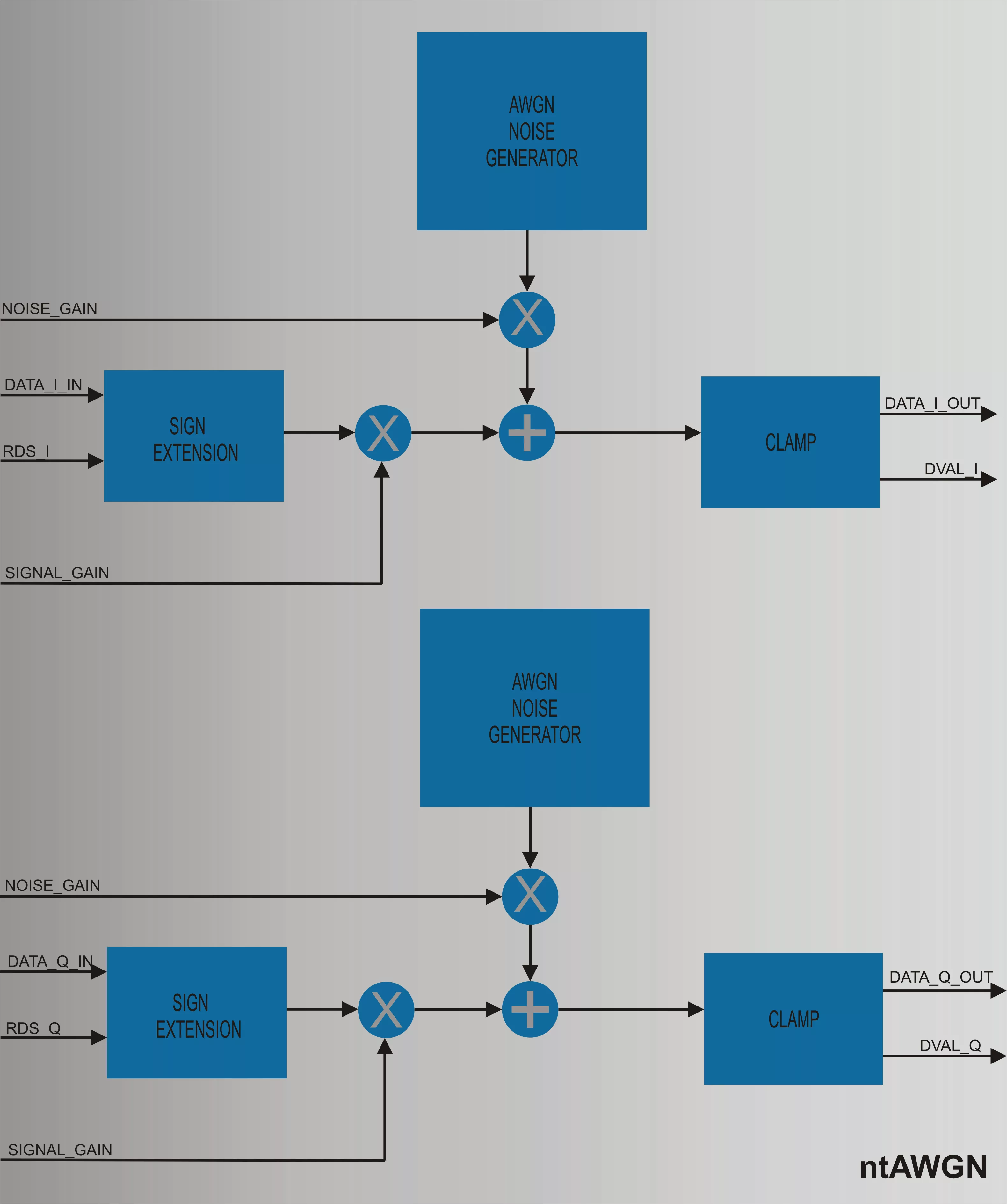
Block Diagram

What’s Included?

  • Synthesizable VHDL or Verilog code.
  • Matlab model for system simulation.
  • Comprehensive test bench.
  • Detailed user's guide.

Files

Note: some files may require an NDA depending on provider policy.

Silicon Options

Foundry Node Process Maturity
TSMC 180nm BCDG2 Silicon Proven

Specifications

Identity

Part Number
ntAWGN
Vendor
Noesis Technologies
Type
Silicon IP

Provider

Noesis Technologies
HQ: Greece
Noesis Technologies specializes in design,development and marketing of high quality, cost effective communication IP cores and provides expert ASIC/FPGA design services in telecom DSP area. Our solutions are key components to the most sophisticated telecom systems. Backed-up by our leading-edge expertise on forward error correction, encryption and networking technology as well as on DSP algorithm development we provide robust solutions that are used to improve data quality, increase bandwidth or reduce the overall system cost of end-application.

Learn more about Filters Transforms IP core

10 FPGA Design Techniques You Should Know

Regardless of whether you are using VHDL, System Verilog, or a different design capture language, there are a number of universal design techniques with which FPGA engineers should be familiar, from the very simple to the most advanced.

Frequently asked questions about Filters and Transforms IP cores

What is Additive White Gaussian Noise Generator?

Additive White Gaussian Noise Generator is a Filters Transforms IP core from Noesis Technologies listed on Semi IP Hub. It is listed with support for tsmc Silicon Proven.

How should engineers evaluate this Filters Transforms?

Engineers should review the overview, key features, supported foundries and nodes, maturity, deliverables, and provider information before shortlisting this Filters Transforms IP.

Can this semiconductor IP be compared with similar products?

Yes. Buyers can compare this product with similar semiconductor IP cores or IP families based on category, provider, process options, and structured technical specifications.

×
Semiconductor IP