Vendor: TES Electronic Solutions Category: GPU

2D GPU Hardware IP Core

D/AVE 2D is a 2D GPU Hardware IP Core, optimized for easy integration into FPGAs and ASICs.

Overview

D/AVE 2D is a 2D GPU Hardware IP Core, optimized for easy integration into FPGAs and ASICs. Focus of D/AVE 2D is to provide cost efficient high quality vector graphics with subpixel processing and an extended anti-aliasing functionality.

D/AVE 2D has been developed for all applications that benefit from high quality vector graphics. Examples are Graphical User Interface (GUI), Navigation, Dashboard and OSD applications in the Consumer, Wearable, Industrial, Automotive and Aviation area.

D/AVE 2D Variants

The D/AVE 2D core is available in two different variants. A ‘standard’ version named D/AVE 2D-TS and footprint optimized ‘lite’ version named D/AVE 2D-TL. The major differences between both cores are that D/AVE 2D-TL is not supporting performance counting and is slower in terms of pixel processing. The D/AVE 2D-TS render pipeline produces one pixel per cycle, D/AVE 2D-TL needs four cycles for a pixel.Since this peak performance cannot be fully reached in most use cases anyway due to bus bandwidth and latency limitations, the performance difference from application point of view is in the range of a factor of 2-3 instead of 4.

D/AVE 2D-TL feature restrictions vs. D/AVE 2D-TS :

  • Sub-byte texture formats (1,2 and 4bpp) as well as CLUT formats are not available in D/AVE 2D-Lite.
  • Color-keying is not available in D/AVE 2D-Lite.
  • Run Length Encoded textures are not available in the current version of D/AVE 2D-Lite.
  • Alpha channel blending in the blend unit is not available in the current version of D/AVE 2D-Lite.

Contents of D/AVE 2D EvalKit

  • D/AVE 2D Qsys component, run-time limited
  • Precompiled FPGA configurations (.sof files) for Altera Development Kits
  • Precompiled demo applications for Altera Development Kits
  • Example Quartus II projects for hardware integration of D/AVE 2D
  • Example Nios II IDE projects for software integration of D/AVE
  • D/AVE 2D API documentation
  • Demo source code for showing usage of D/AVE 2D API
  • Nios II libraries of D/AVE 2D driver
  • Nios II sources of lowlevel driver
  • Windows software emulation of D/AVE 2D (SoftDAVE)

Key features

  • High Quality Antialiasing
  • Subpixel accurate rendering
  • Resolutions up to 2048x2048
  • Extended Rendering Primitives supported in Hardware
    • LINES with arbitrary width, round and truncated endpoints, alpha gradients, soft edges
    • POLYGONS, triangles and quadrangles with support of alpha gradients, soft edges and per edge control for antialiasing
    • CIRCLES and ELLIPSES, support of all conic sections, filled or with arbitrary width, arcs of 0°-360°, soft edges, alpha gradients
    • QUADRATIC and CUBIC BÉZIER’S (Attribute: Color) support of arbitrary width, round or truncated endpoints, alpha gradients
    • Block Image Tranfers (BLIT) 16 Blending Modes
  • Patterns and Gradients with Alpha Channel on all Primitives
  • Textures up to 2048x1024
    • Bilinear Filtering
    • Render to Texture
    • Texture Blending
  • No Cost Hardware Clipping
  • Flexible Input and Output Formats for Framebuffer and Textures
  • Very Small Core Size
  • Easy Core Integration
  • Fully Reentrant Driver

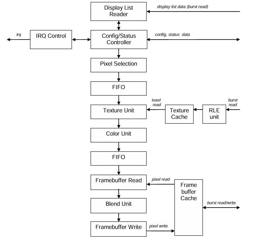
Block Diagram

Files

Note: some files may require an NDA depending on provider policy.

Specifications

Identity

Part Number
D/AVE 2D
Vendor
TES Electronic Solutions

Provider

TES Electronic Solutions
HQ: Germany
TES Electronic Solutions is a global electronic technology and services company offering innovative solutions and custom electronic design as well as a blend of hardware (for ASICs and FPGAs) and software IP. Besides designing customer specific systems or sub-systems that are optimized to customers’ applications, TES also develops licensable wireless, graphics,GUI, video-IO and multimedia IP accelerating time to market. From its design centers in Germany, and with its broad expertise in GUI concepts, industrial design, hardware-, software-, FPGA- and ASIC-development TES provides innovative solutions in the areas of RF / wireless, professional multimedia, embedded graphics and RF / mixed-signal ASICs. TES serves a wide range of customers from well-known highly specialized middle-size companies to global market leaders.

Learn more about GPU IP core

Tape-out Risk in the Age of Edge AI: The Case for GPU IP

A full SoC tape-out at 5nm approaches $400M in fully loaded, non-recurring engineering and mask costs. At 3nm, estimates push past $600M. Every IP block on that die is a commitment to a set of assumptions about what the silicon will need to do. In AI, those assumptions have a shorter shelf life than they used to.

What Does a GPU Have to Do With Automotive Security?

The automotive industry is undergoing the most significant transformation since the advent of electronics in cars. Vehicles are becoming software-defined, connected, AI-driven, and continuously updated. This evolution brings extraordinary new capability – but it also brings greater levels of cybersecurity and functional-safety risks.

How Alternate Geometry Processing Enables Better Multi-Core GPU Scaling

Scaling GPU performance across multiple cores sounds simple in theory: add more cores, get more performance. In practice, it’s one of the toughest challenges in graphics architecture. While some workloads scale well thanks to their independent nature, some workloads, especially geometry processing, introduce order dependencies that make linear performance scaling a tricky problem to solve for every GPU architecture in the industry.

NVIDIA GPU Confidential Computing Demystified

In this paper, the authors aim to demystify the implementation of NVIDIA GPU-CC system by piecing together the fragmented and incomplete information disclosed from various sources.

Frequently asked questions about GPU IP cores

What is 2D GPU Hardware IP Core?

2D GPU Hardware IP Core is a GPU IP core from TES Electronic Solutions listed on Semi IP Hub.

How should engineers evaluate this GPU?

Engineers should review the overview, key features, supported foundries and nodes, maturity, deliverables, and provider information before shortlisting this GPU IP.

Can this semiconductor IP be compared with similar products?

Yes. Buyers can compare this product with similar semiconductor IP cores or IP families based on category, provider, process options, and structured technical specifications.

×
Semiconductor IP