Vendor: Truechip Solutions Category: CXL

CXL Switch Verification IP

The CXL Verification VIP provides an effective & efficient way to verify the components interfacing with CXL Switch interface of …

Verification IP View all specifications

Overview

The CXL Verification VIP provides an effective & efficient way to verify the components interfacing with CXL Switch interface of an IP or SoC. The CXL Switch is fully compliant with latest CXL specifications. This VIP is a light weight with an easy plug-and-play interface so that there is no hit on the design cycle time

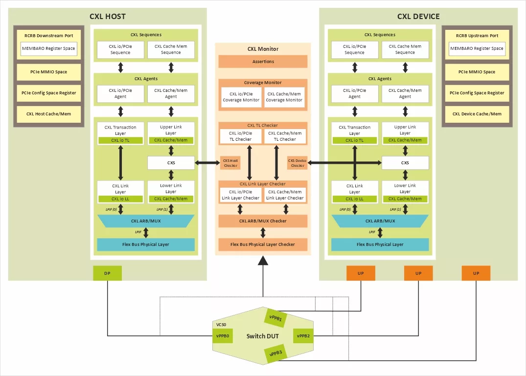
Block Diagram

Benefits

  • Available in native System Verilog (UVM/OVM/ VMM) and Verilog
  • Unique development methodology to ensure the highest levels of quality
  • Availability of Compliance & Regression Test Suites
  • 24X5 customer support
  • Unique and customizable licensing models
  • Exhaustive set of assertions and coverage points with connectivity example for all the components
  • Consistency of interface, installation, operation, and documentation across all our VIPs
  • Provide complete solution and easy integration in IP and SoC environment

What’s Included?

  • CXL Host/Device/Switch
  • CXL BFM/Agents for:
    • Host,Device and Switch sequences
    • Transaction layer(CXL.IO and CXL.cache, CXL.mem)
    • Link layer(CXL.IO and CXL.cache, CXL.mem)
    • Arbiter/Mux layer
    • Phy layer
  • CXL Monitor and Scoreboard
  • Test Environment & Test Suite:
    • Basic and Directed Protocol Tests
    • Random TestsError
    • Scenario Tests
    • Cover Point Tests
    • Compliance Tests
  • Documents:
    • Integration Guide
    • User Manual
    • Quick start Guide, Release Notes
    • FAQs

Specifications

Identity

Part Number
CXL Switch
Vendor
Truechip Solutions
Type
Verification IP

Files

Note: some files may require an NDA depending on provider policy.

Provider

Truechip Solutions
HQ: USA
Truechip is a leading provider of Design and Verification solutions – which help you to accelerate your design, lowering the cost and the risks associated in the development of your ASIC, FPGA and SoC. Truechip is a privately held company, with a global footprint and with a strong and experienced leadership team. Truechip was established in 2008 with a Mission to:
  • To create world class Verification IP Solutions
  • To provide expert consultancy to ASIC & SoC Design companies
  • To design SOCs from Architecture to Working Silicon
Our Vision is to:
  • To be the leading provider of Semiconductor IP Solutions
  • To be a one-stop-shop for Design and Verification
Our Guiding Principles are:
  • Customer Success
  • Commitment to Quality
    • Quality of Products
    • Quality of Engineers
  • Best in class Customer Support
  • Ethics and Integrity
We at Truechip leverage the extensive domain knowledge and expertise from current associations to provide complete set of design and verification solutions to our customers.

Learn more about CXL IP core

Industry 1st CXL 4.0 Verification IP: Transforming AI and HPC Systems

Synopsys continues to lead innovation with the industry’s first commercially available CXL 4.0 Verification IP (VIP). This comprehensive solution supports the full 128 GT/s data rate, IO throttling, and streamlined port negotiation, equipping designers to validate and optimize their products for the future.

Powering Up Efficiency: A Deep Dive into CXL L0p and its Verification

Compute Express Link (CXL) is revolutionizing data center architecture, with power management emerging as a key area of innovation. Among its power-saving mechanisms, the L0p (Low Power) state plays a pivotal role in reducing energy consumption during periods of low link activity.

Demystifying CXL Memory Interleaving and HDM Decoder Configuration

Memory interleaving is a technique that distributes memory addresses across multiple memory devices or channels. Instead of storing data sequentially in one device, the system alternates between devices at a fixed granularity. It could help improve bandwidth, reduce latency, and enhance scalability. In the context of Compute Express Link (CXL), memory interleaving is facilitated by the HDM (Host-Managed Device Memory) Decoder.

Boosting AI Performance with CXL

AI workloads are outpacing traditional memory architectures—but CXL®︎ offers a smarter path forward. Cadence's blog, "Boosting AI Performance with CXL," outlines how CXL enables dynamic memory expansion, memory sharing, and maintains coherency across devices to eliminate bottlenecks and boost performance for processing training and inference in large-scale AI systems.

Frequently asked questions about CXL IP cores

What is CXL Switch Verification IP?

CXL Switch Verification IP is a CXL IP core from Truechip Solutions listed on Semi IP Hub.

How should engineers evaluate this CXL?

Engineers should review the overview, key features, supported foundries and nodes, maturity, deliverables, and provider information before shortlisting this CXL IP.

Can this semiconductor IP be compared with similar products?

Yes. Buyers can compare this product with similar semiconductor IP cores or IP families based on category, provider, process options, and structured technical specifications.

×
Semiconductor IP