Vendor: VeriSilicon Microelectronics (Shanghai) Co., Ltd. Category: Audio Codec

Audio CODEC

This audio codec integrates 2-channel 24-bit sigma-delta ADCs and 2-channel 24-bit sigma-delta DACs, and fractional audio PLL to …

GlobalFoundries 180nm Silicon Proven View all specifications

Overview

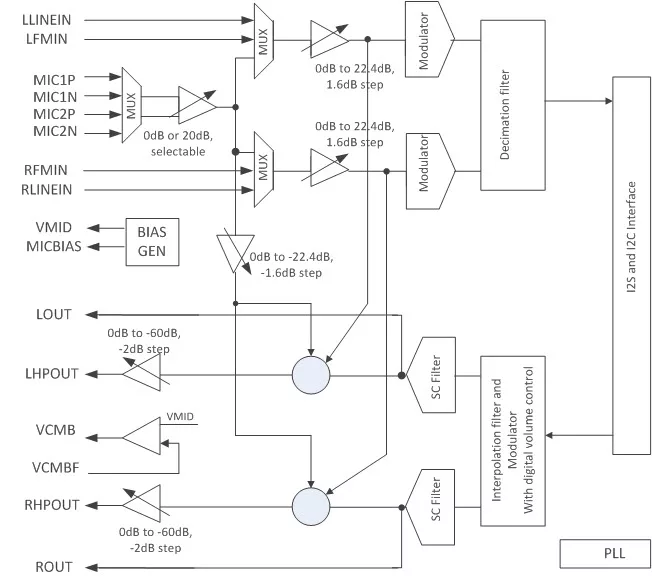
This audio codec integrates 2-channel 24-bit sigma-delta ADCs and 2-channel 24-bit sigma-delta DACs, and fractional audio PLL to support a wide range of sample rates. The input paths support stereo FM/LINE input, two analogue and two digital microphones. The output paths support stereo line output and stereo headphone output. It is suitable for low power portable audio applications.

Key features

  • Silicon proven in 22, 28, 40, 55, 65, 110, 130, 180nm from SMIC, HHGrace, GlobalFoundries and Samsung
  • DAC Line Output
    •   THDN: -91dB
    •   Dynamic Range, SNR: 100dB
  • Audio Serial Interface
    • -  32bit word length I2S mode
    • -  Slave/Master mode
  • 2-wire Serial Control Interface(I2C)
  • Stereo/Mono Mode
  • Sampling Rates
    •   8kHz, 11.025kHz, 12kHz, 16kHz, 22.05kHz, 24kHz, 32kHz, 44.1kHz, 48kHz, 96kHz
  • Internal PLL as the Audio CODEC Master Clock Generator
  • ADC--THDN: -82dB
    •   Dynamic Range, SNR: 95dB
  • Headphone Driver Output
  • -  THDN: -76dB @ 32Ohm, 10mW
  • -  Dynamic Range, SNR: 95dB

Block Diagram

Silicon Options

Foundry Node Process Maturity
GlobalFoundries 180nm 180 1800 nm Silicon Proven

Specifications

Identity

Part Number
Audio CODEC
Vendor
VeriSilicon Microelectronics (Shanghai) Co., Ltd.
Type
Silicon IP

Files

Note: some files may require an NDA depending on provider policy.

Provider

VeriSilicon Microelectronics (Shanghai) Co., Ltd.
HQ: USA
VeriSilicon Microelectronics (Shanghai) Co., Ltd. (VeriSilicon, 688521.SH) is committed to providing customers with platform-based, all-round, one-stop custom silicon services and semiconductor IP licensing services leveraging its in-house semiconductor IP. Under the unique "Silicon Platform as a Service" (SiPaaS) business model, depending on the comprehensive IP portfolio, VeriSilicon can create silicon products from definition to test and package in a short period of time, and provides high performance and cost-efficient semiconductor alternative products for fabless, IDM, system vendors (OEM/ODM), large internet companies and cloud service provider, etc. VeriSilicon's business covers consumer electronics, automotive electronics, computer and peripheral, industry, data processing, Internet of Things (IoT) and other applications. VeriSilicon presents a variety of customized silicon solutions, including high-definition video, high-definition audio and voice, in-vehicle infotainment, video surveillance, IoT connectivity, smart wearable, high-end application processor, video transcoding acceleration and intelligent pixel processing, etc. In addition, VeriSilicon has six types of in-house processor IPs, namely GPU IP, NPU IP, VPU IP, DSP IP, ISP IP and Display Processor IP, as well as more than 1,400 analog and mixed signal IPs and RF IPs. Founded in 2001 and headquartered in Shanghai, China, VeriSilicon has 7 design and R&D centers in China and the United States, as well as 11 sales and customer service offices worldwide. VeriSilicon currently has more than 1,200 employees.

Learn more about Audio Codec IP core

Paving the way for the next generation audio codec for the True Wireless Stereo (TWS) applications - PART 1 : TWS challenges explained

The audio market for wireless Bluetooth headsets is growing rapidly. Audio devices using Bluetooth (BT) connectivity are more ubiquitous than ever. People have gotten used to wireless audio systems, and the mobile phone industry is pushing towards a world without audio connectors and cables. The latest trend in wireless headsets and speakers is True Wireless Stereo systems (TWS), consisting of two independent units that are each charged in their own charging case.

Frequently asked questions about Audio Codec IP cores

What is Audio CODEC?

Audio CODEC is a Audio Codec IP core from VeriSilicon Microelectronics (Shanghai) Co., Ltd. listed on Semi IP Hub. It is listed with support for globalfoundries Silicon Proven.

How should engineers evaluate this Audio Codec?

Engineers should review the overview, key features, supported foundries and nodes, maturity, deliverables, and provider information before shortlisting this Audio Codec IP.

Can this semiconductor IP be compared with similar products?

Yes. Buyers can compare this product with similar semiconductor IP cores or IP families based on category, provider, process options, and structured technical specifications.

×
Semiconductor IP