Vendor: VeriSilicon Microelectronics (Shanghai) Co., Ltd. Category: Wi-Fi

802.11ah IP - GLOBALFOUNDRIES 22nm FDX

The 802.11ah IP is a radio transceiver working on 863M~928MHz ISM frequency band.

GlobalFoundries 22nm FDX Silicon Proven View all specifications

Overview

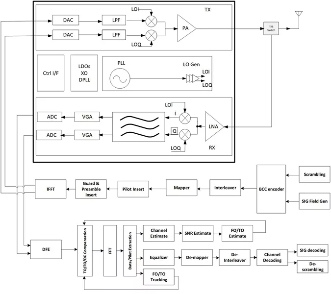
The 802.11ah IP is a complete radio transceiver working on 863M~928MHz ISM frequency band. The functionality complies with 802.11ah PHY specification, supporting long range communication with various modulation modes MCSs. With an integrated PA, the TX output power can be up to 20dBm. This IP is implemented on FD-SOI 22nm process with excellent performance and optimal power dissipation. Along with baseband IP, it can be easily integrated in an SoC system to enable wireless connectivity function in IoT application.

Key features

  • Process Technology: GLOBALFOUNDRIES 22nm FDX
  • Operation voltage: core 0.8v, I/O 1.8v
  • Operation Band:  863MHz ~ 928MHz
  • Power and clock blocks are integrated in IP
  • Excellent sensitivity supporting up to 300m coverage
  • Support 1MHz/2MHz bandwidth, OFDM BPSK, QPSK, 16QAM, 64QAM
  • Operating temperature: -40°C to 85°C
  • Max TX output power +20dBm
  • Baseband signal processing integrated for synchronization and OFDM symbol detection
  • Auto-correcting frequency offset up to 20ppm
  • SPI-slave interface for register control

Block Diagram

What’s Included?

  • Design Kit & Tape-out Kit
  • IP Datasheet and Application

Silicon Options

Foundry Node Process Maturity
GlobalFoundries 22nm FDX Silicon Proven

Specifications

Identity

Part Number
GF22FDSOIV18_900MHZ_TRX_01
Vendor
VeriSilicon Microelectronics (Shanghai) Co., Ltd.

Files

Note: some files may require an NDA depending on provider policy.

Provider

VeriSilicon Microelectronics (Shanghai) Co., Ltd.
HQ: USA
VeriSilicon Microelectronics (Shanghai) Co., Ltd. (VeriSilicon, 688521.SH) is committed to providing customers with platform-based, all-round, one-stop custom silicon services and semiconductor IP licensing services leveraging its in-house semiconductor IP. Under the unique "Silicon Platform as a Service" (SiPaaS) business model, depending on the comprehensive IP portfolio, VeriSilicon can create silicon products from definition to test and package in a short period of time, and provides high performance and cost-efficient semiconductor alternative products for fabless, IDM, system vendors (OEM/ODM), large internet companies and cloud service provider, etc. VeriSilicon's business covers consumer electronics, automotive electronics, computer and peripheral, industry, data processing, Internet of Things (IoT) and other applications. VeriSilicon presents a variety of customized silicon solutions, including high-definition video, high-definition audio and voice, in-vehicle infotainment, video surveillance, IoT connectivity, smart wearable, high-end application processor, video transcoding acceleration and intelligent pixel processing, etc. In addition, VeriSilicon has six types of in-house processor IPs, namely GPU IP, NPU IP, VPU IP, DSP IP, ISP IP and Display Processor IP, as well as more than 1,400 analog and mixed signal IPs and RF IPs. Founded in 2001 and headquartered in Shanghai, China, VeriSilicon has 7 design and R&D centers in China and the United States, as well as 11 sales and customer service offices worldwide. VeriSilicon currently has more than 1,200 employees.

Learn more about Wi-Fi IP core

Frequently asked questions about Wi-Fi IP cores

What is 802.11ah IP - GLOBALFOUNDRIES 22nm FDX?

802.11ah IP - GLOBALFOUNDRIES 22nm FDX is a Wi-Fi IP core from VeriSilicon Microelectronics (Shanghai) Co., Ltd. listed on Semi IP Hub. It is listed with support for globalfoundries Silicon Proven.

How should engineers evaluate this Wi-Fi?

Engineers should review the overview, key features, supported foundries and nodes, maturity, deliverables, and provider information before shortlisting this Wi-Fi IP.

Can this semiconductor IP be compared with similar products?

Yes. Buyers can compare this product with similar semiconductor IP cores or IP families based on category, provider, process options, and structured technical specifications.

×
Semiconductor IP