Vendor: Certus Semiconductor Category: High-Speed

I/O Library with LVDS in SkyWater 90nm

Standard GPIO, I2C-compatible ODIO, analog I/O, and integrated LVDS for robust mixed-signal and moderate-speed differential interfaces

SkyWater 90nm S90 View all specifications

Overview

A SkyWater I/O Library combining standard GPIO, I2C-compatible ODIO, analog I/O, and integrated LVDS for robust mixed-signal and moderate-speed differential interfaces.

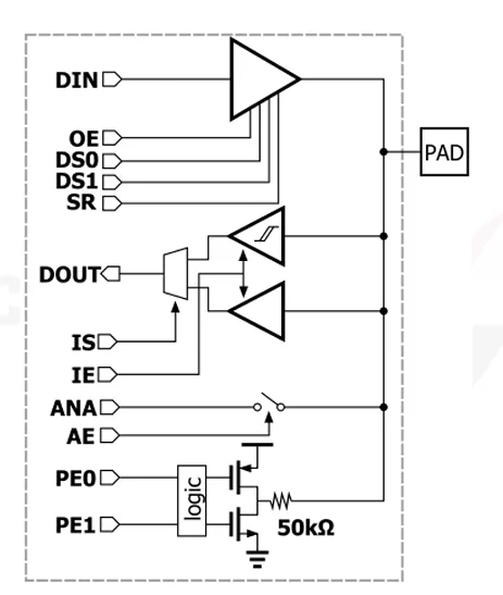
The Certus S90 Mixed-Signal I/O Library is a silicon-proven I/O platform for the SkyWater 90nm process, supporting single-ended digital I/O, ODIO, analog pads, and an integrated 3.3V LVDS macro. The library enables flexible pad-ring construction using inline or dual-staggered cells and is optimized for reliable operation across wide voltage and temperature ranges. Integrated LVDS supports point-to-point differential links up to 1.16 Gbps without the complexity or power overhead of a full SerDes solution.

Operating Conditions

Parameter Value
Core VDD 1.2V
I/O 1.8V-3.3V
BEOL 1P5M
LVDS 3.3V
Tj -40C to 125C
ESD 2kV HBM, 500V CDM
Latch-up Immune


Cell Size and Metal Stack

Cell Type Config.
Pad Size 50um x 50um
I/O Cell (Inline) 70um x 130um
I/O Cell (Dual) 35um x 130um

Key features

LVDS Features

  • Data rate validated to 1.16Gbps
  • Typical Differential Swing: 330mV
  • Typical Common-mode voltage: 1.25V
  • Controlled rise/fall times: 150ps, 5pf load
  • Integrated amplitude control

GPIO & ODIO Features

  • 1.8V-3.3V GPIO operation
  • Push-pull GPIO with tri-state output
  • Programmable drive strength and slew rate
  • Input hysteresis / Schmitt-trigger inputs
  • I2C-compatible ODIO operation
  • Failsafe behavior when VDDIO is off
  • Inline and dual-staggered pad-ring compatible
  • Deep N-well / triple-well friendly

Block Diagram

Silicon Options

Foundry Node Process Maturity
SkyWater 90nm S90

Specifications

Identity

Part Number
S90
Vendor
Certus Semiconductor
Type
Silicon IP

Files

Note: some files may require an NDA depending on provider policy.

Provider

Certus Semiconductor
HQ: United States
Certus Semiconductor has assembled several of the world’s foremost experts in IO and ESD design to offer our clients the ability to affordably tailor their IO libraries into the optimal fit for their products. Certus is offering the semiconductor industry a unique approach to custom IO libraries, including tailored IO designs, and ESD solutions based on simulations leveraging specialized silicon ESD models. In addition to offering fast turnaround custom IO designs, Certus offers independent ESD design, review and debug services. Through partnerships, Certus is also able to provide ESD testing & TLP support.

Learn more about High-Speed IP core

PCIe 5.0: The universal high-speed interconnect for High Bandwidth and Low Latency Applications Design Challenges & Solutions

Innosilicon, a leading IP provider, offers a complete PCIe 5.0 solution stack that includes both PHY and controller IPs. Although both layers are crucial to achieving a fully compliant and high-performance PCIe interface, this paper deep dives into the technical challenges of PHY design, highlighting insights drawn from real-world design margins, receiver robustness, and advanced jitter analysis in the context of Gen5 systems.

Frequently asked questions about High-Speed I/O Pad IP

What is I/O Library with LVDS in SkyWater 90nm?

I/O Library with LVDS in SkyWater 90nm is a High-Speed IP core from Certus Semiconductor listed on Semi IP Hub. It is listed with support for skywater.

How should engineers evaluate this High-Speed?

Engineers should review the overview, key features, supported foundries and nodes, maturity, deliverables, and provider information before shortlisting this High-Speed IP.

Can this semiconductor IP be compared with similar products?

Yes. Buyers can compare this product with similar semiconductor IP cores or IP families based on category, provider, process options, and structured technical specifications.

×
Semiconductor IP