Vendor: NTLab Category: Voltage Monitor

Active antenna detector with load current limit and supply current 140 uA

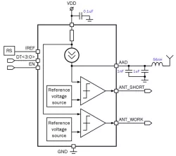
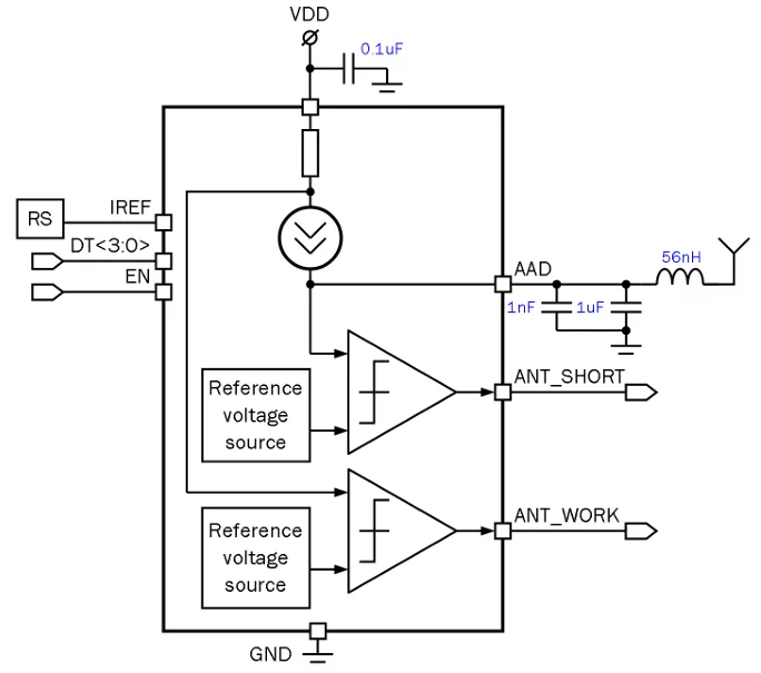
The antenna detector supplies an active antenna and is able to detect both open and short circuits.

Overview

The antenna detector supplies an active antenna and is able to detect both open and short circuits. A current limiter restricts the antenna current to a safe level in the case of a short circuit in order to protect the circuit.
Detection current is 0.45...7.2 mA. Short circuit protection current is 4...64 mA. Supply current is 140 uA.

Key features

  • TSMC 0.18 um SiGe
  • Wide range of threshold adjustment
  • A load current limit
  • Portable to other technologies (upon request)

Block Diagram

Applications

  • Receivers

What’s Included?

  • Schematic or NetList
  • Abstract model (.lef and .lib files)
  • Layout view (optional)
  • Behavioral model (Verilog)
  • Extracted view (optional)
  • GDSII
  • DRC, LVS, antenna report
  • Test bench with saved configurations (optional)
  • Documentation

Files

Note: some files may require an NDA depending on provider policy.

Specifications

Identity

Part Number
180TSMC_AAD_01
Vendor
NTLab

Provider

NTLab
HQ: Lithuania
NTLab is a vertically integrated microelectronics design center. It has 70+ experienced and qualified engineers. NTLab specializes in the designing of mixed-signal and RF ICs and Systems-on-Chip. It has a wide range of own silicon-verified IP blocks: processor cores, interfaces, analog and high-frequency PHYs, etc., thus allowing customized design to be fast and predictable. In-company unique combination of competences in digital, analog and RF circuits and embedded software enables NTLab to participate in the projects that require deep research and utilize most sophisticated and advanced techniques: multi-system GPS/GLONASS/Galileo/BeiDou/NavIC(IRNSS)/QZSS/SBAS navigation, RF ID, wireless communications, etc. All designed ICs are provided with test and development tools, as well as with reference software. NTLab offers a wide range of silicon proven analog/mixed-signal IPs in 0.35µm, 0.25 µm, 0.18 µm, 0.13 µm, 0.09 µm, 65nm, 55nm, 40nm, 28nm, 22 nm CMOS and SiGe BiCMOS processes. These IPs are suitable for devices targeted both consumer and industrial markets. Most of these IPs have been proven in silicon on the foundries: Samsung, UMC, GlobalFoundries, SMIC, VIS, Tower, X-FAB, iHP, AMS, SilTerra, STMicroelectronics, Winfoundry.

Learn more about Voltage Monitor IP core

How to Design Secure SoCs: Essential Security Features for Digital Designers

In this comprehensive guide, we will explore the essential components of secure SoC design and explain how a robust security subsystem can protect sensitive assets throughout the chip’s lifecycle. Additionally, we will dive into how KiviCore’s specialized consultancy services can help ASIC and SoC design companies navigate the complex security landscape, ensuring the creation of secure and reliable chips that meet the rigorous demands of industries like IoT, data processing, consumer, telecommunication and beyond.

Synopsys Expands Collaboration with Arm to Accelerate the Automotive Industry’s Transformation to Software-Defined Vehicles

Rising software complexity, tighter development timelines, and cost pressures require automotive companies to re-engineer how they design, deploy, and maintain their system architectures. Addressing these challenges requires an agile, collaborative approach to engineering — from silicon to systems — along with trusted partners capable of delivering powerful, integrated solutions.

Frequently asked questions about Voltage Monitor IP cores

What is Active antenna detector with load current limit and supply current 140 uA?

Active antenna detector with load current limit and supply current 140 uA is a Voltage Monitor IP core from NTLab listed on Semi IP Hub.

How should engineers evaluate this Voltage Monitor?

Engineers should review the overview, key features, supported foundries and nodes, maturity, deliverables, and provider information before shortlisting this Voltage Monitor IP.

Can this semiconductor IP be compared with similar products?

Yes. Buyers can compare this product with similar semiconductor IP cores or IP families based on category, provider, process options, and structured technical specifications.

×
Semiconductor IP