Vendor: TES Electronic Solutions Category: Oscillator

8MHz / 40MHz Pierce Oscillator - X-FAB XT018-0.18µm

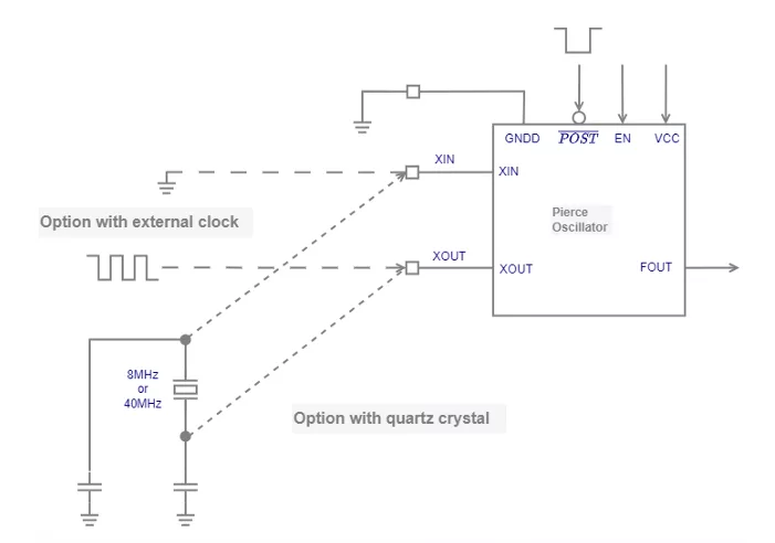
The TS_XOSC_40M_X8 is a 8MHz / 40MHz Pierce oscillator that generates a VCC-level logic square wave when a 8MHz / 40MHz quartz cr…

Overview

The TS_XOSC_40M_X8 is a 8MHz / 40MHz Pierce oscillator that generates a VCC-level logic square wave when a 8MHz / 40MHz quartz crystal is connected between its output XOUT and input XIN with external grounded load capacitors. If there is no quartz crystal and load capacitors present, and XIN is hardwired externally to 0V, the circuit only forwards the external clock signal applied on XOUT through its internal Schmitt-trigger circuit to the output FOUT.

The circuit operates with the supply voltage VCC (3.3V typical) and features an enable signal EN. The Pierce oscillator consists of an amplitude regulation feedback loop which ensures that the amplitude of stable oscillations are limited, so that the crystal maximum drive level is not exceeded. The Pierce oscillator can be followed by the TES IP clock buffer circuit TS_CLKBUF_25pF_X8 which allows driving loads of maximum total capacitance of 25pF while maintaining rise-/fall times in the range of 1.5ns to 3ns.

OPERATING CONDITIONS

Parameters Values
Junction temperature range -40°C to 150°C
Supply voltage 3.2V to 3.4V
Quartz crystal series load capacitance (CL) 12pF
Quartz crystal equivalent series resistance (ESR) 14.3Ω to 462.3Ω
Quartz crystal shunt capacitance (C0) 0.9pF to 1.1pF
8MHz quartz crystal drive level 100µW max
40MHz quartz crystal drive level 50µW max
Quartz series resonance frequency or external clock square-wave frequency (F_XOUT) 8MHz or 40MHz

Key features

  • Dual Frequency Support: 8MHz or 40MHz operation based on crystal choice.
  • Flexible Operation Modes:
    • Crystal Mode: Uses a quartz crystal between XIN and XOUT pads, with external grounded load capacitors.
    • External Clock Mode: If no crystal is present and XIN is hardwired to 0V, the oscillator acts as a buffer for an external clock signal on XOUT.
  • Drive Level Protection: Built-in amplitude regulation feedback loop prevents crystal overdrive, enhancing long-term reliability.

Block Diagram

Files

Note: some files may require an NDA depending on provider policy.

Specifications

Identity

Part Number
TS_XOSC_40M_X8
Vendor
TES Electronic Solutions
Type
Silicon IP

Provider

TES Electronic Solutions
HQ: Germany
TES Electronic Solutions is a global electronic technology and services company offering innovative solutions and custom electronic design as well as a blend of hardware (for ASICs and FPGAs) and software IP. Besides designing customer specific systems or sub-systems that are optimized to customers’ applications, TES also develops licensable wireless, graphics,GUI, video-IO and multimedia IP accelerating time to market. From its design centers in Germany, and with its broad expertise in GUI concepts, industrial design, hardware-, software-, FPGA- and ASIC-development TES provides innovative solutions in the areas of RF / wireless, professional multimedia, embedded graphics and RF / mixed-signal ASICs. TES serves a wide range of customers from well-known highly specialized middle-size companies to global market leaders.

Learn more about Oscillator IP core

A Flexible 200kHz-20MHz Ring Oscillator in a 40nm CMOS Technology

In this paper, we present a flexible ring oscillator IP designed for a 40nm CMOS technology, whose oscillation frequency can be chosen from 200kHz to 20MHz. It was developed using a new design approach, in which analog IPs are designed from scratch to be flexible, employing modular blocks that can be easily customized. The IP is silicon proven. It works with a supply voltage of 1.2V and features 5% frequency accuracy, occupying an area of 0.0022mm2.

Creating a Frequency Plan for a System using a PLL

How do you ensure that every part of a system receives the clock it needs—without wasting power or sacrificing performance? The answer lies in creating a well-structured frequency plan built around a PLL.

Frequently asked questions about Oscillator IP cores

What is 8MHz / 40MHz Pierce Oscillator - X-FAB XT018-0.18µm?

8MHz / 40MHz Pierce Oscillator - X-FAB XT018-0.18µm is a Oscillator IP core from TES Electronic Solutions listed on Semi IP Hub.

How should engineers evaluate this Oscillator?

Engineers should review the overview, key features, supported foundries and nodes, maturity, deliverables, and provider information before shortlisting this Oscillator IP.

Can this semiconductor IP be compared with similar products?

Yes. Buyers can compare this product with similar semiconductor IP cores or IP families based on category, provider, process options, and structured technical specifications.

×
Semiconductor IP