Vendor: TES Electronic Solutions Category: Voltage Reference

250nA-88μA Current Reference - X-FAB XT018-0.18μm BCD-on-SOI CMOS

X-FAB 180nm XT018 Available on request View all specifications

Overview

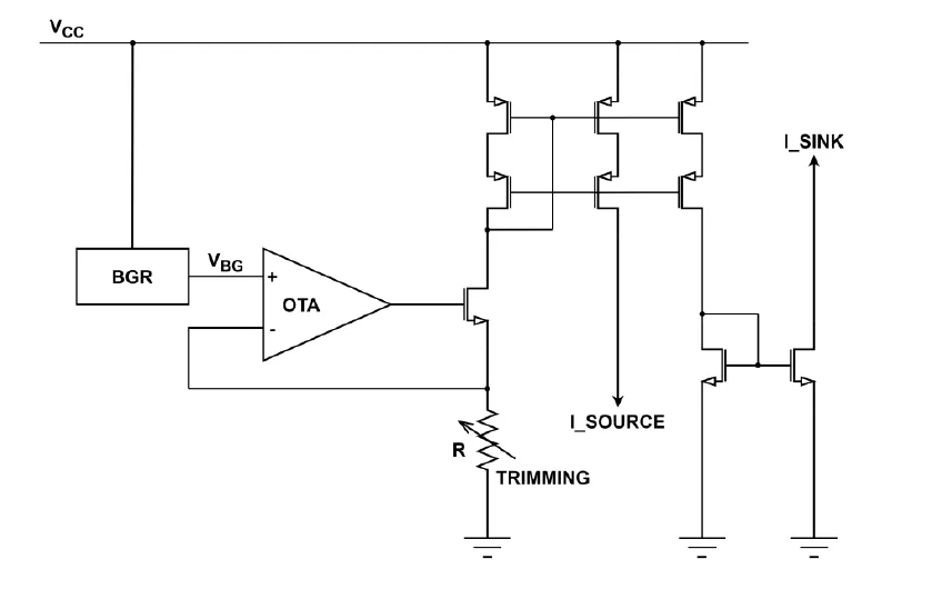
The TS_IREF_88uA_X8 is a current reference biasing circuit which provides a sink/source ZTAT (zero-toabsolute temperature) temperature-independent current from 250nA up to 88μA and supplied with 3.3V. As shown in Figure 1, the current reference circuit consists of a bandgap circuit generating a ZTAT voltage 𝑉𝐵𝐺 and by using an OTA, an NMOS transistor, and a trimmed P-doped poly resistor (temperature independent), a ZTAT current can be generated and copied using current mirrors. The bandgap voltage 𝑉𝐵𝐺 is also provided as an output in case it is needed as a reference voltage. Digital trimming is available for the generated current through trimming bits. The current reference also provides an Enable signal to control whether to turn on or shutdown the bandgap circuit and consequently the biasing circuit.

Technology: X-FAB XT018-0.18μm BCD-on-SOI CMOS

OPERATING CONDITIONS
 

Parameters Min. Typ. Max. Unit
Junction temperature range -40 27 150 ºC
Supply voltage on VCC with respect to ground GNDS 3.2 3.3 3.4 V


SPECIFICATION
 

Parameters Min. Typ. Max. Unit
Output bandgap voltage 1.190 1.119 1.201 V
250nA output current 205 252 304 nA
88uA output current 71 88 106 uA
Current Reference Area   0.19   mm²

Block Diagram

Files

Note: some files may require an NDA depending on provider policy.

Silicon Options

Foundry Node Process Maturity
X-FAB 180nm XT018 Available on request

Specifications

Identity

Part Number
TS_IREF_88uA_X8
Vendor
TES Electronic Solutions
Type
Silicon IP

Provider

TES Electronic Solutions
HQ: Germany
TES Electronic Solutions is a global electronic technology and services company offering innovative solutions and custom electronic design as well as a blend of hardware (for ASICs and FPGAs) and software IP. Besides designing customer specific systems or sub-systems that are optimized to customers’ applications, TES also develops licensable wireless, graphics,GUI, video-IO and multimedia IP accelerating time to market. From its design centers in Germany, and with its broad expertise in GUI concepts, industrial design, hardware-, software-, FPGA- and ASIC-development TES provides innovative solutions in the areas of RF / wireless, professional multimedia, embedded graphics and RF / mixed-signal ASICs. TES serves a wide range of customers from well-known highly specialized middle-size companies to global market leaders.

Learn more about Voltage Reference IP core

Analog and Power Management Trends in ASIC and SoC Designs

The design of modern Application Specific Integrated Circuits (ASICs) and Systems on a Chip (SoCs) in advanced process nodes can be differentiated by the on-die integration of analog functions, such as power management. Vidatronic offers this white paper to give some historical background on this trend and delve specifically into the integration of power management. Vidatronic IP solutions and the benefits they bring to ASIC and SoC designers are discussed.

How to specify and integrate successfully a measurement analog front-end including its power computation engine in an energy metering IC

Based on the system specification of a typical smart meter, this article demonstrates the importance of carefully selecting the power metering IP solution so that its specification matches the standard requirements and copes with the application challenges. This article then pinpoints thoroughly the various issues that must be taken into account for the selection of the Silicon IP and helps identify the possible trade-offs between the performance of the Mixed-signal Front-end (MFE) and that of the Power and energy Computation Engine (PCE).

Silicon Qualified SuperViC: the only way to safe SoC integration

System integrators often encounter problems on application boards too late in the design cycle, when bringing together Virtual Components (ViCs of silicon IPs) into a system. Some ViC performances may be degraded at higher levels (SoC and PCB), and thus the final system does not perform as well as expected. In other words, assembling high-performance ViCs together does not guarantee high-performance SoCs or systems when fundamental integration aspects are not addressed or key issues are violated during the integration process.

Analog IP Reuse in Nano Technologies

Presented in this paper is a tool that automatically migrates analog designs from one process to another while keeping circuit and layout topologies.

Frequently asked questions about Voltage Reference IP cores

What is 250nA-88μA Current Reference - X-FAB XT018-0.18μm BCD-on-SOI CMOS?

250nA-88μA Current Reference - X-FAB XT018-0.18μm BCD-on-SOI CMOS is a Voltage Reference IP core from TES Electronic Solutions listed on Semi IP Hub. It is listed with support for x-fab Available on request.

How should engineers evaluate this Voltage Reference?

Engineers should review the overview, key features, supported foundries and nodes, maturity, deliverables, and provider information before shortlisting this Voltage Reference IP.

Can this semiconductor IP be compared with similar products?

Yes. Buyers can compare this product with similar semiconductor IP cores or IP families based on category, provider, process options, and structured technical specifications.

×
Semiconductor IP